关于第十五届中国音乐金钟奖弹拨乐、古筝、钢琴安徽选拔赛决赛的通知
各位参赛选手:
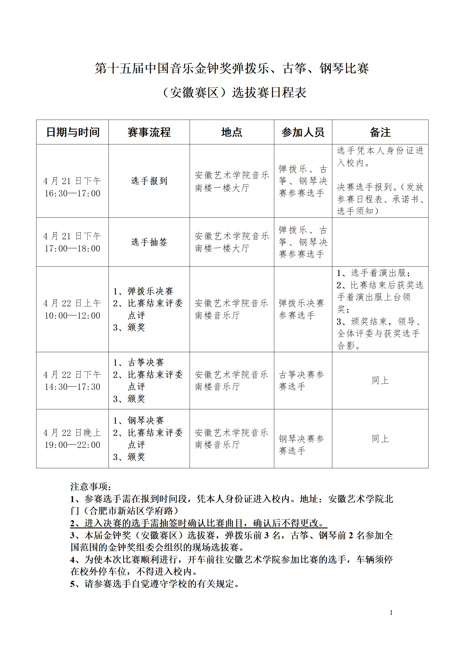
第十五届中国音乐金钟奖弹拨乐、古筝、钢琴安徽选拔赛现场比赛定于2025年4月21日—22日举办。经过第一轮视频评选,现公布弹拨乐、古筝、钢琴决赛入围选手名单及比赛日程安排,请选手们仔细阅读注意事项。
第十五届中国音乐金钟奖弹拨乐比赛
安徽选拔赛决赛名单
(按姓氏笔画排序)
王珂玥、王小恰、张睿智、高海欣、韩宝怡
弹拨乐候补选手:董德
第十五届中国音乐金钟奖古筝比赛
安徽选拔赛决赛名单
(按姓氏笔画排序)
王明轩、刘欣然、许嫣然、赵晨爽、胡媛、胡轲然、高健
古筝候补选手:孙千惠
第十五届中国音乐金钟奖钢琴比赛
安徽选拔赛决赛名单
(按姓氏笔画排序)
王屹群、赵靓姝、胡阳、侯艺翔、高宇声
钢琴候补选手:魏子闳
注:决赛如有参赛选手放弃比赛资格,则由候补选手依次递补。选手弃权须本人以书面形式向主办方说明情况,无故弃赛者将取消其下届金钟奖安徽赛区选拔赛的报名资格。

- 上一篇:
- 下一篇:“第十五届中国音乐金钟奖管乐(铜管)比赛”安徽赛区选拔赛获奖名单

