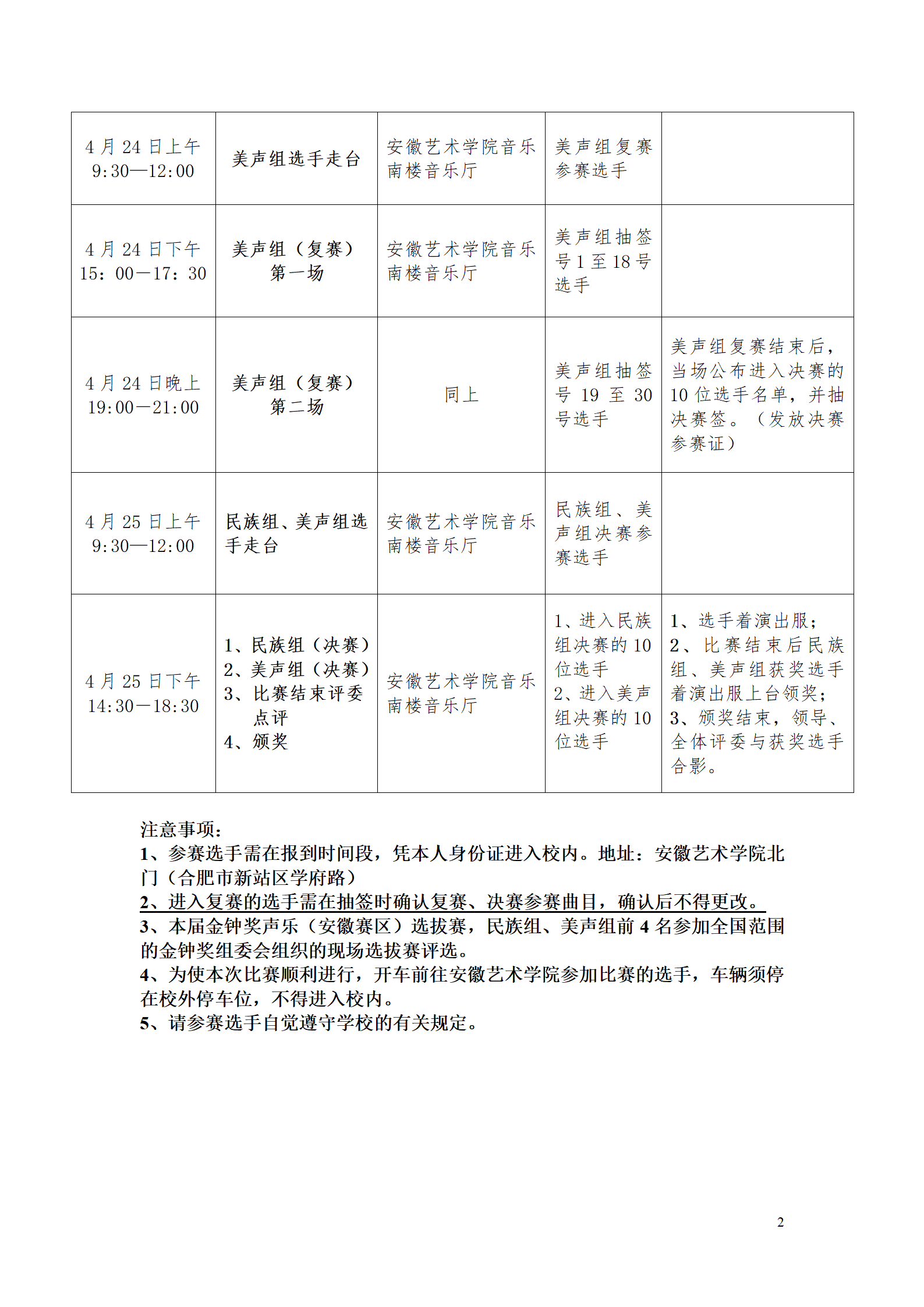
关于第十五届中国音乐金钟奖声乐(美声、民族)安徽选拔赛复赛、决赛的通知
各位参赛选手:
第十五届中国音乐金钟奖声乐(美声、民族)安徽选拔赛现场比赛定于2025年4月23日—25日举办。经过第一轮视频评选,现公布声乐复赛入围选手名单及比赛日程安排,请选手们仔细阅读注意事项。
第十五届中国音乐金钟奖声乐(美声)比赛安徽选拔赛复赛名单
(按姓氏笔画排序) 于茜、马文捷、王亚龙、王佐荣、王润泽、文润中、任杰、刘郁涵、刘涛、汤淼、李建业、李耀伟、李博阳、杨璐、轩旭东、张宁波、张坤、陈美羲、范艺萌、范雪妍、林艳艳、周岑岑、孟圣元、胡雅婷、徐美玉、郭红玲、郭雨昕、黄梓翔、董斌、傅舒
美声组候补选手(按排名):霍治帆,王玫,杭天惠
第十五届中国音乐金钟奖声乐(民族)比赛安徽选拔赛复赛名单
民族组候补选手(按排名):贺佳乐、徐月蓉、舒安敏
注:复赛如有参赛选手放弃比赛资格,则由候补选手依次递补。选手弃权须本人以书面形式向主办方说明情况,无故弃权者将取消其下届金钟奖安徽赛区选拔赛的报名资格。
为了提升我省的声乐演唱和教学水平,让选手们以更好的状态参加比赛,省音协将于4月14日在合肥举办金钟奖声乐比赛赛前辅导会,邀请省内知名声乐专家进行赛前指导,请入围声乐(美声、民族)复赛的选手参加。
地点:雅齐艺术空间(合肥市包河区芜湖路301号安徽大剧院内)
时间:14:30开始
参加人员:声乐(美声、民族)复赛选手

